2019年10月19日掲載開始
12月4日、2020年7月4日追記
プロローグ
私はST管がこの上なく好きです! 高校生の頃に、モトコー(元町高架街という、阪神元町あたりの高架下商店街)でST管を段ボール箱いっぱい買って以来、今日まで、ずっと魅せられてきました。これまでいくつかのST管機器を作り、その中には、高1中2受信機やQRP'er 初代、2代目 など、今も毎日のようにスイッチを入れ、現役で活躍しているものもあります。
それを分かった上で、今度はナス管です、ナス管。 英語では "Globe tube" というそうです。
コトの起こりは5年ほど前にさかのぼります。JH8SST/7さんと、アメリカのOMさんとの付き合いなど、AM関係で意気投合し、その後どういう経緯だったか細かなことは忘れてしまいましたが、ナス管で送信機を作りたいといったことに話が至りました。その流れで、SSTさんから数本のナス管をいただきましたが、どう考えても当時は時間がなく。。。 「時間ができたらやります。ナス管送信機は私にやらせてくださいね、、、」など、SSTさんにお願いしつつ、お話ししていたのを覚えています。
その当時は、実際、落ち着いて何かができる環境ではなく。。。 オークションで適当な(適切な)シャーシを落札したことと、西崎電機さんにトランスを巻いてもらったことぐらいで、その後は完全にお蔵入りしてしまいました。
それが、今、華開きます。3代目です!

映っている球は3本ともSSTさんにいただいたもの。右手前からUX112A、その奥は227。左に折れて42。42はともかく、112Aとか227とか、それって何? という人が多いと思いますが、例えば、ここ などご参考に。
左の42は、とりあえず写真撮影の目的に置いたものですが、ここは、整流管の場所とします。80を持っているので、少し大きいですが、当面はこれを使います。もちろんナス管。何かもう少し手ごろなのが欲しいところです。。。
バリコンは「この日のために」keepしてきた、アルプスのB-15とB-27。B-27はいくつもありますが、B-15はこの一個しかないっ!
トランスは、上に書いたように、数年前に西崎電機さんに巻いてもらったものです。2.5Vとか5Vとかのヒーター巻き線を持っています。
シャーシはオークションで見つけたものを奇麗にして銀塗装しました(当時やりました)。前が斜めに切れた、このスタイルが好き なわけですhi。その切れ目のところにはメーターを置く予定。
そういったものがここに並んでいます。
それで、大体のイメージとしては次のようなことでしょうか:
・これまでのQRPp機と同じく、401で駆動できるようにする(これと同じ)。もちろん水晶でも使えること。
・7Mシングルバンド、終段は12A。出口はパイマッチに。多バンド化など、今回は、必要以上には凝らないことにします。
・課題は初段か。増幅と発振を共用できるようにしたい。
上の写真では3極管227を置いたけれど、増幅時に中和がいると面倒だから4極管224の方がいいかも。
3極管でやるんだったら、どうせなら「オール直熱管」を狙って、トリタンを光らす201Aが良いかな?
・3極管ファイナルの中和はここで十分検討したのでバリエーション含めて大丈夫(のつもり)。
・部品配置が結構厳しいか。シャーシがちっちゃすぎる?
・特に手持ちの整流管80はでっかすぎるので何とかしたい。明らかに何ともならないけれど。
さあどんなことになっていきますか。 こういうことを始めると、このあとの流れはここと同じようなことで、大体想像できます! 部品はほぼあるし、集中してガッと作るか!
さあ、はじめるぞ!
第1週目 2019年10月26日
回路図を書いてみました。
色々仮定は置いていますが、大きな構成はほぼこんなもんでしょうか。
全体感が見えますね、課題も見えます。
それにしても、ほとんど代わり映えしない回路です。面白いのはデバイスだけか。。。


問題は?
・TX88Dとかに使われていた、一番発振しやすそうな回路(グリッド・プレート発振回路(これのこれ参照))にしましたが、タマの性能が限定的だから発振しないかも vs 401から信号をもらっても、自己発振する心配もない?
⇒実験してみよう! 4極管 224なら水晶発振は大丈夫で面白いかも。
SSTさんも、色々とやられているようです! (いや、「SSTさんも」ではなく、明らかにSSTさんが先輩!)
https://fujichrome.exblog.jp/i44/
https://fujichrome.exblog.jp/29770484/
https://www.youtube.com/watch?v=GkIdTQxl4Zw
・401で使うならカソードキーイングはダメ。終段に固定バイアスをかける必要あり。バッファ段はA級でもいい?
・AC 2.5Vのリレーというのはおそらく手に入らない。外部制御用2回路をあわせて4回路は不要としても、2回路は要る。
⇒バイアスや224のヒーター巻き線とあわせて、トランスを巻きなおしてもらうか! それもタイソウか、、、 倍電圧整流か。
・パイロットランプはLEDか。
・AMはどうする? 水晶発振で使うならカソードキーイングが必須で、それとAMは相性がいい。キーイングの切り替えが要るか?
第1週 2日目 2019年10月27日
ヒラメキがありました。401のヒーター電源をリレー用に使わせてもらおう!


これですっきりしました、いけそうな、カ、オ、リ・・・
課題はあと2つ
・-Cは一旦401からもらう形にしていますが、リレー電源はともかく、-Cは、できれば自前で供給したい。
それで、いざとなったら、100歩譲ったら6AL6でどうにでもなるわい と思ってましたが、ヒ、ヒ、ヒ、ヒータの巻き線が。。。
⇒ダイオードはこういうところには使いたくないけど、-Cの自前供給には致し方なしか。
・「オール直熱管」という響きは捨てちゃう? これの実現には、227のかわりに201Aを使えばいいです。
201Aはトリタンなので雰囲気よさゲだけれども、ヒーターどうしますかね。使えそうな5V巻き線がひとつしかない。
⇒どうせ112Aにヒーターチョークを入れるのだから、201Aにも同じチョークをかませば問題ないかも。
いやだめか、カソードキーイングができなくなる。さあどっちをとるか!
といったことで、譲るところを譲れば「いける」というイメージを描くことができました。 まとめてみると、発振段と、トランスのヒーター電源・リレー電源の巻き線が課題だといえましょうか。トランスはさておくとして、発振段の確認さえできれば、あとはもう作れそう!
第2週 1日目 2019年10月28日
さっそくコイルを巻いてみました。段間コイルです。
写真上が試しにまいてみたものです。約15φのタイトの棒に0.8mmのPEWを7回、バイファイラ巻きです。
これと、手前のバリコンを組み合わせると、バリコンを8割くらい入れた状態で7Mにあいました。大体こんな雰囲気で良さそうなので、
左側に映っている小さなタイト棒に巻き替えようと思っています。
なお、試しに巻いたコイルのボビンは、「タイトの棒」と書きましたが、実は、昔の30Wくらいの巻き線抵抗をほどいた、芯 です。
昔の部品もこういう使い方をすれば蘇ります! 小さい方はどこかジャンク屋で仕入れていたものです; 出所不明。
第2週 2日目 2019年10月29日
写真を見ていて気付きました。普通の連動バリコンと思ってましたが、何だこれは! ステーターの枚数が違うじゃないか!
スタートからこんなことではあとが思いやられます。そこで、一応昨日のアイデアでよかろうと思っている(答えを持ってて失敗しない)リレーまわりを、もう一度根気よく考えてみることにしました。
手始めにリレーの検索。結果、オムロンMY-2でDC1.5Vとか、G5V-2でDC3Vとかのがあることがわかりました。AC6VとかDC6Vとかも、4回路のMY-4で安定に入手可能。MY-4の消費電力は1W弱のようですから、6Vだと160mAくらいかでしょうか。これなら2.5V巻き線の少しの余裕(ACで0.25A)を使って倍電圧整流してもなんとか対応できそうです。この辺を根拠に、もう一度回路を整理してみることにしましょう。


まあ何ということでしょう! 手を入れたリレー電源回路と-C以外は、初めの回路とほとんど同じになってしまいました。ランプは2つともLEDでしょうか。
残った問題は発振段。227で発振するかどうか、それが残された唯一の課題。
発振したらよし、しなかった場合には、それを受け入れられるかどうか。受け入れるなら、そのままでもいいし、ヒーターチョーク付きで201Aに換装すればぶっ飛んだ話しになる。受け入れられないなら、つまりAMやカソードキーイングのCWを担保しておきたいなら、一旦μの高い56でやってみる。それでもだめなら4極管の224に差し替え。
前者:201Aへの換装はソケットの交換がいる。しかし、「オール直熱管」に走るわけだから、それはそれでインパクトあり; 最上のヨロコビ ともいえる。2.5V巻き線には十分な余裕ができます。一方カソードキーイングは回路的に無理、パワー調整も面倒、また、AMも捨てる覚悟がいります。
一方の224への差し替えは、SGの配線変更が要りますが、これだと水晶発振も大丈夫そうなので、カソードキーイングがものをいうでしょう。AMもできます。ヒーター関係はこのままでOK。しかし、(当然ながら)シールドケースは使わない前提だから、トップグリッド管は配線が面倒。
といったことなので、全体バランスから優先順位を考え、①227、②224、③201Aとしましょうか。まず一旦①227で動かしてみて、水晶発振の状況を見て、②と③のどちらが好都合か、様子を見ることにしましょう。
以上で基本的な考察、設計は完了といえましょうか!
第2週 3日目 2019年11月2日
今日は発振の実験をします。まずは定番のピアースPGから、、、 タマは227です。
回路図のグリッド・プレート発振回路は、水晶の一端をGNDできることと、外部入力に切り替えたときにグリッドに容量がぶら下がらないことがメリットで、発振と外部入力を切り替えるときには使いやすい回路です。ピアースPGは、どうみてもこれが一番の定番 という回路ですが、pros/consはこの真逆になります。
しかしまあ、ともかく発振すればよし と思って、勢い込んでかかりましたら、何のことはない、、、 ピアースPGの定番回路ですんなりと発振してしまいました。
ということなので、発振は一応担保できました。これでAMもカソードキーイングもひとまずOK。あと、これらとのトレードオフで、「全管直熱」という響きを取りにいくか、つまり201Aに舵を切るかどうか、、、 の一点ですが、フィラメントの処理も面倒なので、上で検討した通り、一旦、227で進めてみることにしようかと思います。

実験風景
SSTさんから頂いた227と、棚の上に転がっていた適当な水晶でやってみました。水晶は、FT243、7116KHzです。吸収型として動作させているディップメーターの針が半分弱まで振っているのがわかりますか?
B電圧は、30V位より上にすると安定に発振するようでした。プレート電流は、電圧に正比例して変化しますが、50~60Vで5mAくらい。
プレートの同調回路は、大体6.5MHzくらいに合わせると調子よいようでした。ピアースPG発振なので、プレート負荷は容量性にする必要があるわけですが、直観的には7Mより "かなり下" という印象です。一方で、401から信号をもらうときは7Mに同調させなければいけないから、プレート回路には可変範囲がそれなりに必要だとわかりました。
プレートの同調回路は、中和の関係で、コイルのセンターをアースするか(一番始めの回路図)、バリコンのローターをアースするか(2枚目以降の回路図)、どちらかになりますが、可変範囲がそれなりに要るとなると、前者では、ローターが接地されない構造の、そこそこの容量のバリコンが必要なので、構造上面倒です。やはり、後者でしょうか。
ちなみに、グリッド・プレート回路のプレートの同調回路は、水晶発振の時も外部VFOを使うときも同じ周波数に合わせればよいので、これが広く採用された一番の理由かもしれません(と、あとで気づきました)。
------
さて、ひとまず回路的には何とかなりそうとわかったところで、デザインをどうしようかと。

メーター3種類です。
左から、52型、65型、そして、難波江さんにもらったメーターです。右端のは電源機にも使いました、それなりに味がありますね。さて、どれがいいでしょうか。。。
ここでは写真に撮りませんでしたが、背景には80がそそり立ちますから、それと合わせることを考えると、大きなのがいいかもしれません。もちろん丸形のバリエーションもあります! ここは熟慮のしどころです。
ちなみに下段のつまみ3つは、左から、電源、段間チューン、出力電力調整 になる予定。他に使えそうもない、FTつまみ "もどき" を置いてみました。手持ち、ちょうど3つですhi
それで、現状です; 一旦これで作ってみようと思います。


第3週 1日目 2019年11月5日
穴あけ加工を始めました。トランス取付穴と、背面 がポイントです。トランスの穴は力ずくでやるとして、背面は計画が要ります。基本は、2代目とコンパチにすることですが、回路図ができているのでもはや大きな間違いはなかろうと、現物を並べることからスタートすることにしました。

もっと余裕があるかと思っていましたが、部品が大きい! 本当にぎりぎりです。

さあ、もうちょっと。
あとは、シャーシ裏の2つのバリコン; ①最初のころにケチがついた段間調整用バリコンと、②中和用、これらをどうするかさえ片付けば、いよいよ配線にかかれそうです! ①はオークションに網を張っています! ②は手持ちでOK
第3週 2日目 2019年11月7日
オークションで注目していたバリコンが手に入りました。松下の、小型の2連バリコンで、段間調整にぴったりです。

こんな感じになる予定。
今度の2連は、ローターもステーターも、同じ枚数です!
しかし、ここにバリコンをつけるとすると、上の写真のプラグインコイルは使いにくそうだということがわかりました。エアーダックスに走りますかね。
第4週 1日目 2019年11月11日
配線を始めました。
シャーシの割に個々の部品が大きいために、配線は、かなり立体的になりつつあります。写真をクリックいただくと拡大表示します!
ほとんど「並三ラジオ」みたいなお手軽サイズですが、それでもトランスは最後までつけない; 重いし、傷をつけたくないし。
フィラメントチョークは無くても問題ないでしょうが、一番最初の計画の時からカウントしていることもあり、ちゃんとやってみようとトライしました。最初の計画時はともかくとして、これは現段階では、発振段を201Aに変更しても使えるように との準備とも言えます。
そもそもフィラメントは0.01μでアースしていますが、0.01μは7Mに対しては2オーム位だから、Lで200オーム位を作って、パイ型にしてみます。コイルは、トロイダルに同相チョークのように巻けば簡単ですが、適当なコアの手持ちがなく、手元にあった、直径14mmのタイト棒を活用して、普通のソレノイド巻きでやってみることにします。電流は大きくはないので、これまた手持ちの0.35ミリのエナメル線を使うとします。棒の長さをいっぱいに使って、巻き幅20mmくらいで線を2本並列に巻きます。それで、大体5μH弱; 7Mで200オームです。
パイマッチの結合用のコンデンサを探さないといけない。コマシなマイカを使いたいけど、古いのは怖いしどうしよう。。。
第4週 2日目 2019年11月13日
上の「怖かった時」以来、どうも、古いマイカコンに自信が持てなくなってしまっています。古いのはいっぱい持っていますが、どうも自信がない。なぜ自信がなくなったかというと、「怖かった時」にショートモードで壊れたから。タンタルじゃないんだから、、、 って言いたい。もちろん使う場所にもよりますが、この回路でこのコンデンサがショートすると、またぞろ電力計を壊す とか、とにかくやばいわけです。。。
それで、今日で3日目、250V印加してエージングを続けています。いつまでやる? 一週間ぐらいでいい? 壊れるまでやってみる?? 冷熱サイクル試験みたいにthermal stress を与えながらやらないと意味ないかもしれないですね。
部品を買う機会があったら、高圧のセラミックコン(よくある、青いの)でも買ってしまったほうが、あれこれ思い悩まない分 楽かもしれません。
エージングを待っていても、いつになったら満足いくか見当がつかないので、少し配線を進めました。満を持してトランスを登場させ、電源周辺のL型抵抗や電解コンデンサの配線を進めました。いずれも、あと、ひとつ、ふたつというところまで来ました; ビニール線の配線をやったら、もう出来上がりです!
配線の目途が立ったので、懸案の、リレーを動かしてみることにしました。
回路図通りのリレー電源で、無負荷で7V近くまで出ましたが、リレーを動作させると4.1Vくらいまで落ちてしまいました。リレーのSpecを調べると、定格6Vの80%が最低のようでしたが、それでも動くことは動きます。電流は100mAくらいでした。それこそ機会があれば、順方向電圧降下の少ないショットキーダイオードを買って、付け替えてやればよいかも知れません。
回路図にある照明関係は、省電力化のためにLEDで決まりです。Powerランプはメーター照明を兼ねるとし、これみたいに、AC100Vで点灯することにしましょう。
第4週 3日目 2019年11月15日
エージングにまだ悩んでいます。一方で配線は着々と進めます。
手を抜くことなく、L型抵抗でひたすら頑張ります! あとは、
・左下、ファイナルまわり(コンデンサ、RFC、中和用バリコン)、
・右上、ACの配線、
・M型コネクタとリレーを同軸ケーブルで結ぶ配線、
・LED関係
・シャーシ上、タンクコイル周り、メータの選定と取り付け、
以上になりました。Rの値を触ってみるなど、多少の調整は必要かもしれません。タンクコイルはどうしましょ、バリエルを使って実験してみましょうか。
いよいよ完成が見えてきました。
そこで、また気になりだしたのがデザインです。メータの大小はこの前比べましたが、タンクコイルをどうするか? 手元にあったエアーダックスコイルの端切れを並べてみました。
タマを刺すと、全体がぐっと引き立ちます! エアーダックスがピカッと光ってくれると、一層いいかも。
それより、さて、どうしましょうか、左上かな。。。
さあ、いよいよ最後の詰めです!
第5週 1日目 2019年11月19日
始めてから丁度一か月経ちました。
例のコンデンサは結局1週間エージングしましたが、特に問題なし。良いも悪いも目途がないし、丁度ひと月 と日取りもよいので、とりあえずこれで良いんだということにして、一旦進めることにしました。

最後に登場願った特殊部品は次の2つ;いずれも、古き良きアメリカ製です。
左は中和用の半固定バリコン、300V 1-16pF。右は、タンクコイルを支えるE.F.JohnsonのNo.20というスタンドオフ碍子。
そして、こんなになりました。

ということで、メーターは熟考するとして、「火入れ」です。
ん、、、 50mWしか出ない??? えーーーっ と思いましたが、良い線まで来ているので、このまま放置してあきらめるわけにもいきません。
原因を探ります。
固定バイアスを調整すると、112Aには盛大にプレート電流が流れるので、112Aは生きている。よって、駆動が弱いのではないかという仮定を置きました。当然真っ先に登場するであろうオシロは、物置の奥深くにしまわれてしまっていて、出せない。。。 仕方ないので、IGを計ったり、ディップメータの針の振れ具合を見るとか、あるいは、ワンターンランプを持ってきたりと、色々。結果、やはりドライブ不足のようでした。
要は、発振が弱いということだろうと絞り、今度はその対策に移行します。


まずタマは? 227も十分元気そうです。そこで、227の、グリッド側の定数を調整したり[1]、プレート側のコイルの巻き数を増やしたり、プレート電圧を上げたり、、、 と、紆余曲折。
グリッド側は、Cを減らしていくと、発振が強まるようでした。古いチタコンはこの時点で没。プレートのコイルは巻き数を増やしました。当たり前ですが、効果がありました。プレート電圧は、もともと、227 90V、112A 120V くらいでしたが、ドロップ抵抗をとってしまい、いずれも150Vくらい印加されるようにしました。
結果的に、これがポイントだった というような、決定的な改善はみられませんでしたが、少しづつ効果があり、合わせ技というのでしょうか、夕方には、どうにかこうにか、出力300mW弱というところまでたどり着きました。
それがこの下の写真
数年前なら300mWで十分と言えますが、今のコンディションだと、微妙に、何というか、"もう一押し"欲しいですね。
やっぱりまだ、ドライブ不足か。。。 それより、この2ステージの構成でホントに動くのかしらん、、、 などと不安が頭をよぎります[2]。
今日現在の回路。紆余曲折の結果の細かな修正が、いくつか入っています。


第5週 2日目 2019年11月22日
今回は角形にしようかと思っていましたが、やっぱり丸形か と迷いが生じていましたところ、オークションで良いものを落札できました。
これです、
やっぱり丸形! 65型です!
出来上がりを想像してください、これに通ずるところがありますかね!
早々に目盛り版を書き直しました。左:オリジナル、右:改造版です。
可動コイル型、垂直取り付けのシンボルがなくなってしまいましたが、きれいにできました。
これはどうやって作ると思いますか?
AM送信機の2017年3月15日の記述のように、photoshopを使うんです。さっそくその時の残りを探し出し、プリントアウトして完成と相成りました。シートは、「A-ONEという会社の「ホワイト・光沢」のシート、品番:28874」 という製品のようでした。
さて、どうやって取り付けますか。。。 メータの照明も難しいかも。 悩みは尽きませぬ。
と思っていたら、早速、こんなになりました。写真では80は刺さってませんが、ゴム足も装備し、ready to goです。
あとは、①パワー不足の根本原因を叩き、もう少しQROすること、②power onのパイロットランプを何とかすること、ですね。
つまみは、
上段
左:プレート
右:ロード
下段 左から、
ファンクション(off-cal-stby-send)
段間同調
パワー調整
です。
パワー調整は、手持ちの関係でB型の可変抵抗を用いましたが、適当な抵抗を並列にしてC型もどきにしたほうが使いやすそうです。
今日は大きな進歩がありました。真因に到達し、ぐっと良くなって、「できたかなっ」という感じです。
まずパイロットランプ:
B-15バリコンの左下奥にちょうど具合良い大きさの丸穴が開いていたので、そこにゴムプッシュを介してE10口金用のソケットを取り付けました。AC100Vで灯けるので、その絶縁をゴムプッシュに頼るのは少し怖いですが、昔からよくある手法です。
結果、涙が出そうな出来栄え!
光っているのは、AC100V 2W という豆球です。パイロットランプとして明るすぎず、直視できる明るさなので、フィラメントの形がはっきり見え、なんだか色っぽいというか、「幻想的に」「妖艶に」光ってくれているように感じます。そのうえ、真空管のフィラメントと同系色なので、管璧に映って奇麗。斬新なデザインがより一層引き立ちます!
ちなみにこの写真は、赤いLEDが示すように送信中のもので、112AのIpが8mA強 流れています。。。
-------
現状で300mW弱出ていますので、これを何とか1W近くまでもっていきたい、、、 というのが目標です。
考えられる課題は、①ドライブ不足、②Epがいまいち低い の2点。
後者は、50mWからの検討でも確かに効果がありました。しかし、今以上(150V以上)に上げるにはトランスを何とかするしかないので、すぐには手が出ません。そこで、ドライブ(駆動)を考えます。粘ります!
ドライブについて、課題が2つあると思っています。
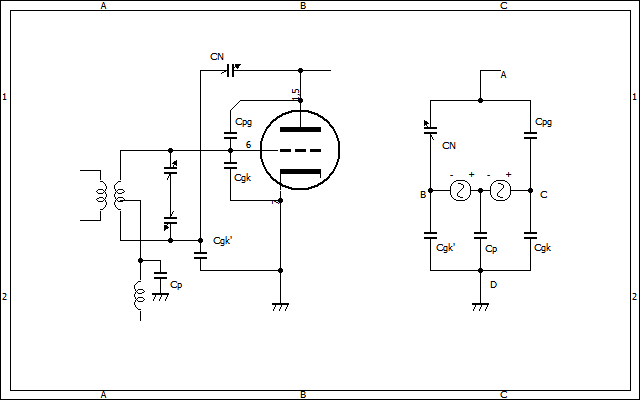
①227のプレート回路そのもの[3]
②バイファイラ巻きのコイル

この回路はJA9CJEさんに教えていただきました。駆動と中和に必要な電圧が同時に発生でき、駆動電圧と同一逆相の中和電圧が一挙に得られる利点があります。結果的に、概ねCpgと同じ中和容量で中和が取れると予想でき、それはそれでよいことです。
しかし、利点は課題にもなり得ます。駆動に有効な電圧が半分になってしまうからです。残りの1/2は駆動には寄与せず、中和にしか使われません。電圧半分なら、パワーは1/4にしかなりません。外部から強力に駆動できるこれみたいな構成なら何ら問題ありませんが、本機のような構成ではそうもいきません。
このことが、ドライブ不足の根本原因であると推定しました。電圧を倍にできれば出力も4倍になります!
そこで、これを何とかします。227で発振した信号をなるべく駆動に有効に使えるよう、得られる駆動電圧:中和電圧の比を、4:1=0.8:0.2とかになるように(1:1=0.5:0.5でなく)工夫します。駆動電圧 2倍にはなりませんが、大幅改善できると期待できます。
このためには、コイルのタップの位置をずらすか、容量に重みをもたせるようにすれば良いです。
この送信機は、バリコンのセンターをアースする構造になっていて、このことは変更しずらいですから、コイルのタップをアースしつつ移動することはNGです。そこで、両バリコンの容量に比を持たせるようにします。もちろん、中和電圧発生用のバリコンの容量が大きくなるようにします。
動作時には、中和用TCの値は、従前より大きくなるはずです。中和用電圧が下がるわけですから、それを補えるようにするためです。
具体的には、中和側だけに、バリコンに並列に150pのコンデンサを抱かせました。これは、試しに作ってみたコイル(オリジナルより巻き数を増やしました)が7M付近に共振するとき、容量が25pくらいだったことによります。それぞれのバリコンについてみると、50p:50p+150pで、150pを片側に抱かせると1:4になると考えました。
この方法には(にも)課題があります。バリコンの回転角に依存せず、どの周波数でも中和が取れるようにするには、回転角に寄らず、容量が一定比を保つようにしてやらねばなりません。しかし、しかしそうはなっていないために、中和が取れるのは特定の場所(調整したその周波数。今の場合はバリコン50p前後のところ)のみになります。そこからずれると比が異なってくるので、当然、発生電圧の比も変わります。そのため、調整したその周波数以外では中和がずれます。
ですが、この点は、バリコンの構造上如何ともしがたいです。
実際には、同調回路は、ピアースPG発振での同調周波数(6.5Mくらい)から7.195まで、随分と幅を持った周波数にあわさなければなりませんので、バリコンも随分動くわけです。原理的な、構造的な問題なので、もともと"ずれ"があるものとして許容せざるを得ません。
問題は、これがどのくらいの中和ずれになるかです。少々ずれても、発振はしないでしょうが、カソードキーイングでスペースウエーブが出たりすることはあるでしょう。いずれにしてもやってみないとわからないです。
が、例えば401でも、プリセレバリコンのコールド側はアースされていて、調整した特定の点でしか中和はとれませんし、数ある無線機でバンド内で中和が問題になるといったことは聞いたことがありません。
普通に使う分にはまず問題ないだろう としておきましょう。
バイファイラ巻きのコイルも見直します。
バイファイラ巻きだと、ホットエンドと中点が隣同士になるので、巻き線間容量を通じてホット側のインピーダンスが下がってしまう(下がってしまって、駆動電圧も低下する)という問題があるのではなかろうか? という課題への対応です。
バイファイラ巻きのコイルは、もともと、タップを丁度センターから取ろうという意図で使っていましたが、上述のバリコンのセンターをアースする構成ではタップの位置はどこでもよく、RFCや抵抗で浮かしてB+を供給すればよいだけです。したがって、バイファイラ巻きにこだわる必要はなく、普通のコイルでOKのはずです。
こういう意識でコイルを巻きなおしました。タップはどこでもよい と言いつつ、念のため、いくつかタップを出しておきました。
左:従来使っていたバイファイラ巻きのコイル。
巻き数を増やして駆動強化を狙ったもの
右:新たにまいた普通の単層コイル。
巻き数増強版
click picture to enlarge
中和用のTCは、今度は、必要容量が大幅に増えるはずです。発生電圧が下がるためです。容量が足らなければ固定コンデンサを抱かせます。
左の写真は、適当なコイルを作って、そういったことを実験しているときの風景です。
バリコンの軸側が中和電圧発生用ですが、その端子に、ディップマイカがつけてあるのが見えます。これが件の150pFです。
出力はこの改造で出るようになりました。下にまとめます。
中和はどうでしょう。。。 こちらも問題ないようです; 中和用TCの調整だけで落ち着きました。周波数を変えても大丈夫です。
TCは、特殊部品として上の方で見てもらいましたが、左の写真に小さく写っています。バリコンの左上カド、左上のフィラメントチョークとバリコンの間にみえているものです。
16pF max で、もともとは1/4くらいがよかったようです; 4pF位でしょうか。112AのCpgは8pFくらいなので、TCも8pF、つまり半分ぐらいでよさそうですが、Cgkに相当するCをつけていないのでTCも減ってしまっていたのでしょう。
この改造で容量が増えることは予想していましたが、写真のように、容量最大にすればぎりぎりですがOKで、固定コンデンサは必要ありませんでした。
さて、ここまでの回路は下の通りです。


この回路図の状態で、動作時のプレート電圧は約150Vです。50mWからの検討以来、少しでも電圧を稼ごうと 平滑回路の抵抗を極力小さくしています。また、80の出口に大きな容量をぶら下げるのは気が引けますが、2μでは動作時の電圧降下が大きいので10μにしました。RCAの古い推奨回路には4μが使われていますが、2管並列接続しているので10μでよかろうとしました。バランス抵抗は要らないでしょう。
シリコンダイオードを2つ追加してブリッジを組んだらよいかとも思いましたが、-Cに困るので止めました。
いずれにしても、プレート電圧がもう少しあればと思いますが、これは如何ともしがたいです。今以上を狙うなら、トランスの巻き直しが必要です。80の管内電圧降下が想像以上に大きかったのが誤算といえます。単純に、シリコンダイオードを使うという手もありますが。。。
-------
出力300mW弱と言っていた様子からは大きく進化し、ざっと2.5倍になりました。電圧が0.8/0.5=1.6倍にできたとすると、1.6^2=2.56ですから、まず目論見通りといえましょうか(そんな簡単ではないでしょうけれど。。。)。
それにしても、こんなことなら、完全な連動バリコンをオークションで探すという必要もありませんでしたね。
自己バイアスモード(つまり、C級動作のAM変調狙い、あるいはカソードキーイング動作)
Po 約700mW
Ip 13mA
Ig 約0.7mA
固定バイアスモード(401と連動して使うモード)
Po 約400mW
Ip 約8mA
-------
ひっくり返っていますが、試しにプレート電圧を上げてみました!
EP=200V 自己バイアスモード
Po 約1.5W
Ip 約18mA
Ig 約1mA
500mWで使うにしても、このくらいまで出せれば、余裕があってよかろうと思います。安心感のようなものでしょうか。
トランスを巻き直すなら200Vを目標にすべしという、良い目標ができました(112Aの最大定格は180Vだそうなので[4]自己責任で)。
いや、本当に巻き直しをお願いするなら、201Aで発振させられるようなフィラメント関係の配慮も忘れてはいけませぬ!
それにしてもプレート効率が低い。40%台か、それ以下かも。攻めれば良くなるんだろうと思いますので、そのうちやってみましょう。
第6週 2日目 2019年11月26日
世代交代式を執り行い、この3代目に定位置を与えました! 401の上です。
401(*)とつないで運用します! 固定バイアスモードです。
*401: 何の気なく401と言っていますが、ここでベースに使っているのは、自慢の FT-401B。千葉に居た2006年ごろから第一線で活躍している逸品です。ああ、懐かしい!
-------
3極管発振、5極管終段というような送信機(例えば6BM8単球送信機) を昔から何度かやったことがあったので、そんなに手こずらずにできるだろうと、気楽に考えていました。しかし、いざやってみると、5極管終段ではない難しさを思い知らされました。5極管は実はとても使いやすいんだ というか、大げさに言うと、科学の発展の歴史というか。
よく考えてみると、3極管終段の機械は大きなAM機しかやったことがなく、今回が2台目です。しかも、前回は、駆動はバシバシやり放題でしたが、今回はそうではありません。限られたパワーの中で(限られた227の発振出力の中で)、駆動と中和を両立する必要がありました。「代り映えしない回路」など生意気なことを言っていましたが、こういう課題があるということに事前の考察が至っていませんでした。この点、ここの一番下に少し加筆しました。
もちろん経験もなく、正直悩みましたが、JH8SSTさんにご指導を頂きながら現物と対話する中で、これをくぐり抜けることができました。この点が、今回一番楽しめた点でした。いい勉強になりました!
-------
-------
JH8SSTさんに教えていただいたものなど、いくつかの参考資料を示します。[n]は、本文中の記述に対応します。
[1]発振回路の実験
初歩のラジオ編 "ジュニアJARLハム教室" 昭和45年第7版 誠文堂新光社
P124- 奥沢清吉著、「発振回路の実験 -送信機への基礎がため 発振回路は送信機の基本です-」という記事
ピアースPGとかGKとか、それで、CgとかRgや、プレート側の定数を変えるとどうなるか という実験結果が掲載されています。
☆奥沢さん: ここの(2)の方!
[2]製作例
いずれも、こういう構成で、ドライブ不足なく十分動くという例としてご紹介いただきました。
どちらも、段間結合のコンデンサが半固定になっているように思います。どう調整するんでしょうか。。。
①http://www.gatorradio.org/W4DFU_1930s.html
奇麗な「まな板送信機」。写真がクリヤで、回路図が書けてしまいそうなほど!
http://www.gatorradio.org/photos/1930s%20Radio/1930s_XMTR_4.JPG
②http://w0vlz.blogspot.com/2009/09/more-1934-transmitter-it-works.html
[3]1936年のアマハンから、中和のことが書かれているページ ここ
グリッド中和とプレート中和に関する基本的な記述があります。
今回のプロジェクトを、ドライブ不足から救ってくれた、決定的なヒントをくれた記事です。
プレート中和は大電力を扱うので大変ですが、駆動面では明らかに有利です。グリッド中和はその真逆です。
アマハンにも明示的には書かれていませんが、このpros/cons が、今回はっきりわかりました。
[4]RCAの古いマニュアル
http://people.seas.harvard.edu/~jones/es154/lectures/lecture_4/pdfs/rc10.pdf
112Aの基本的な規格・動作例や、227など初期型傍熱管のカソードとヒーターの接続の考え方 などが参考になりました。
-------
2019年12月4日
この一週間ほど、少しずつ運用しています。
最大400mWくらいの出力で、それを300mWくらいに落として使っていますが、コンディション劣悪な中でも6から8まで飛んでくれています。そういう、「熱」が冷めないうちにと、西崎電機さんにお願いして、トランスを作ってもらいました。
①従来のと同じサイズで、②少しB電圧を上げて両波整流できるようにし、③フィラメント関係も充実させたい などと、好き勝手な仕様を考えて相談にのってもらいましたら、サイズ的には、この規模(容量)であれば多少増えても問題ない一方、引き出しの端子数は問題 ということのようでした。
それで作ってもらったのが、これです。

1次側は、簡単に0-100だけ。右端の上下です。
B巻き線は、0-220V(CT)-440V 35mAの仕様で、80に頑張ってもらって両波整流すると、DCで35mAとれます。電圧が高すぎるかとも思いますが、高い分には抵抗でコントロールできるので別に問題はなかろうという考えです。フィラメント巻き線は、0-2.5-5Vの2A巻き線を2つと1A巻き線をひとつ装備しました。
これで、引き出し端子は14個になり、限界のようでした。あとひとつ、ふたつ、、、 と思いましたが(例えば真ん中につけるとか)、無理を言っても仕方ないので、欲しいなと思っていた、6.3Vのリレー巻き線は断念。どこかのフィラメント巻き線に6.3Vの引き出しをつけておくこともあきらめました。
しかーし、終段の電圧は十分とれるし、201Aへの差し替えも大丈夫。しかも、サイズは現行品とコンパチ、引き出し端子の位置まで同じですから配線の引き回しを変える必要もない という優れものです。
無理を聞いていただいた西崎さんに感謝です。
作業は2時間ぐらいで終わりました。楽勝でした。
最終回路は次の通りです; これをVersion1.00とします。
高圧関係は、両波整流とし、フィラメントのセンタータップから出力を取り出すようにしました。かなり真面目な構成と思います。電圧は、無負荷で290Vくらい。しかし、80の管内損失はそれなりに大きいようでした。動作時のプレート電圧は、フィルタ抵抗10Kで160Vくらい、2Kでちょうど200V、1Kで220Vくらい。どうしようかと思いましたが、出力を少しだけ欲張ることにして1Kをつけました。これで、227で発振させると、自己バイアスで出力1.5W弱。計画通りです。固定バイアスでFT401につなぐと、出力600mW弱でした。ちょうど使いやすそうな、いい線です!
リレー関係は5Vの半波整流とし、倍電圧整流をやめて余った1000μのコンデンサを追加しました。動作時6V弱で、快調そのもの!


-------
2019年12月5日
使用球について調べてみました。
あるページ(会員制のページなのでここではリファーできません)に、RCAの工場ごとのマークの違いが掲載されています。
また、上の方にリファーさせていただいたここ(https://radiomann.sakura.ne.jp/HomePageVT/Radio_tube_1_227.html)には、構造について詳しい記述があります。これらに照らし合わせて、使用している球を調べてみました。
写真はすべて大きなデータをアップロードしてありますので、クリックしてお楽しみください!
UY-227
左端: この球は、1930年6月以前に、ハリソン第一工場(ニュージャージー?)で作られたものと分かりました。
中: カソードとヒータの絶縁対策として、セラミック筒をニッケルスリーブに挿入した構造のようです。
右端: 同じく、セラミック製のさやは2穴型とわかります。
この球は、発振段に使っていますが、スイッチ投入直後にBを加えても、発振を開始するまで1分近くかかります。リファレンスページに記載されている通りの、スローな立ち上がりです。
それにしても驚きです。今日は2019年12月5日; ざっと90歳! 非常に元気。
UX-112A
終段です。この球も、製造は1930年6月以前で、生まれは、アイバンホー第3工場(Ivanhoe Works No.3)と分かりました。
この人も90歳です!
スイッチ投入直後からよく働きますが、長くキーダウンすると少し電流が(出力が)減ります。大切に使ってあげようと思います。
80
整流管です。この球は、1932年3月から遅くとも1935年中旬までの間に、アイバンホー第3工場で作られたものと分かりました。
I-177とTC-2を持っているので、今度、3本とも計ってみたいと思います。
-------
2019年12月9日
使用したシャーシについて調べてみました。
最初の方に述べたように、このシャーシは、5年ほど前にオークションで入手したものなのですが、加工前の素のシャーシの写真が残っておらず残念。。。 ホームページの一番初めの大きな写真で言うと、
①真空管ソケットサイズの丸穴 5つ:
右側の小さなナス管を置いてある2つの穴と、トランスの下に2つ、
さらにトランスの手前に見えている1つ で合計5つ でリファレンスと同じ
②バリコン取付穴:
直径9mmほどの穴が4つあいています。4つの穴のうち、左手前のをパイロットランプ用に使いました!
写真の四角や丸の紙は、部品配置を考えていた際のものですが、この紙を置いていない写真がないっ。。。
③トランス用の取り付け穴はありません。
さて、もともとはどんなラジオのシャーシだったのでしょうか? 以上を頭に置きつつネットを調べてみましたら、すぐに、ほとんど同じものが出てきました。
http://tuberadio.web.fc2.com/radio2/123.HTM
放送局型123号というラジオのシャーシらしいです。丸穴の数は同じだし、斜めカットも同じ。「足」もよく似ています(こちらのは4つありました)。バリコンの取り付け穴は少し違います。
ちなみに著者の方にメールしましたら、「放送局型のトランスレス123号のシャーシで多分間違い無いです。」とのコメントを頂きました。
ちなみにこのラジオ、シャーシ入手時には知らなかったのですが、シャープ製でしょうか。。。 ご縁を感じますね。
かなり近い:
http://radioshounen.com/upfile/kyoku/kyo123/123.html
http://radioshounen.com/upfile/kyoku/kyo123/kyoku123_totalview.html
-------
2020年7月3日
TS-900につなげられるよう、こちらも微修正してみました。


Version1.01としています。ロータリースイッチ周りやリレー関係の配線を修正しました。